...
首页
报名须知
赛事资讯
赛事公告
赛事服务
赛事报名
活动报名
报名查询
成绩查询
抽签查询
商品
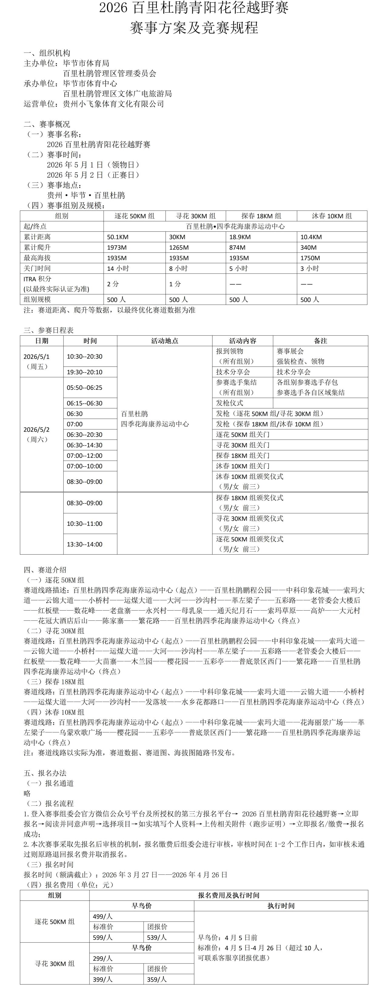
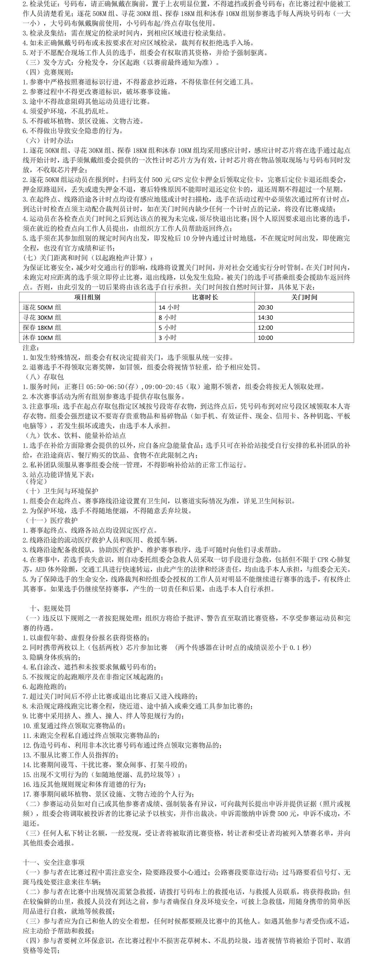
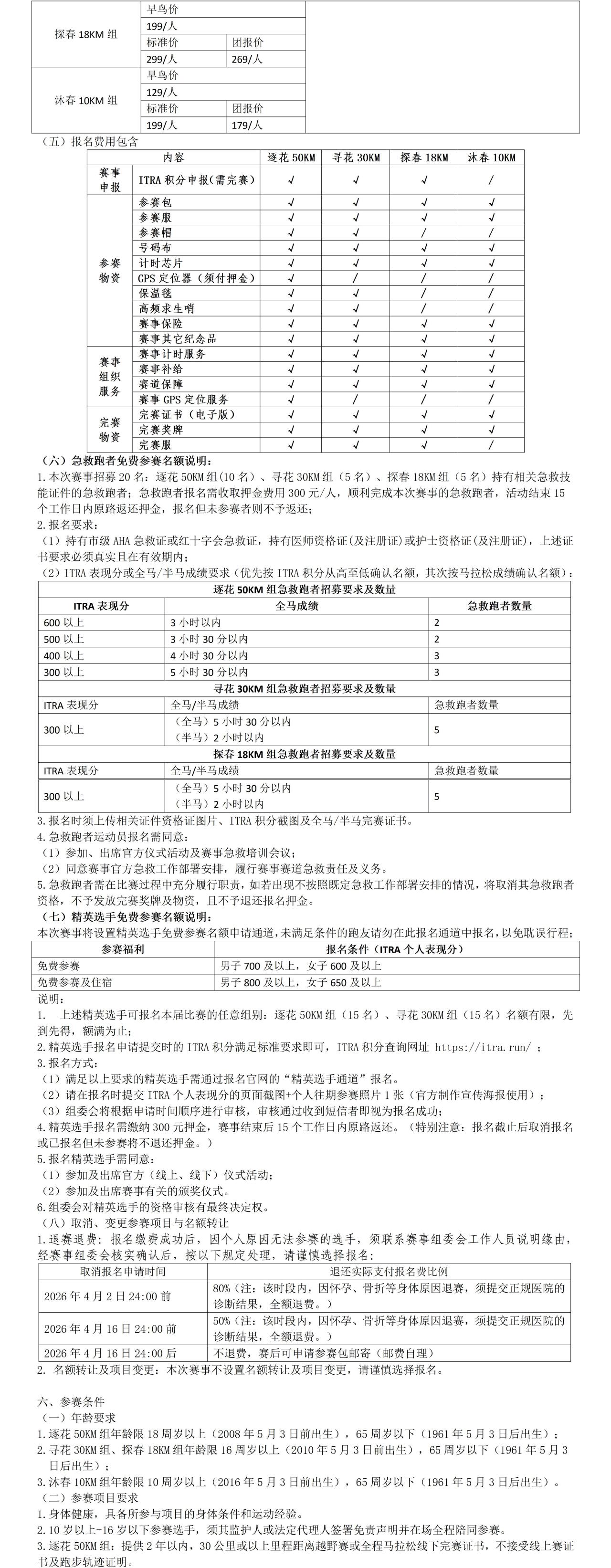
【竞赛规程】2026百里杜鹃青阳花径越野赛
serviceycty
2026-03-28 08:00
1755
0
网友评论
{{el.sasMenuArticleComment.userNickname}}
回复
{{el.sasMenuArticleComment.commenterNickname}}
{{el.sasMenuArticleComment.createTime | date('yyyy-MM-dd HH:mm')}}
{{el.sasMenuArticleComment.content | emojify | html}}
正在加载...
首页
赛事服务
赛事报名
活动报名
报名查询
成绩查询
抽签查询
个人中心